AUT/CAIE FINAL BOSS
Implementarea unei functii de Descarcare automata a sarcinii la scaderea tensiunii ﴾DAS‐U﴿ pe un echipament numeric permite utilizarea mai multor actiuni inainte de declansarea intreruptorului pentru deconectarea consumatorilor. Considerand scaderea constanta a tensiunii pe partea de inalta tensiune, care este ordinea actiunilor care se pot lua?
1)Blocarea temporară Regulatorului Automat de Tensiune ﴾ex. pentru 20 s﴿.
2)Conectarea bateriilor de condensatoare pe partea de inalta tensiune
3) Reducerea temporara a referinței Regulatorului Automat de Tensiune
4)Blocarea completă a fun
5)Descărcarea automată de sarcină la scăderea tensiunii.
1)Prima masura ﴾actiune﴿
2)A doua masura ﴾actiune﴿
3)A treia masura ﴾actiune﴿
4)A patra masura ﴾actiune﴿
5)Ultima masura ﴾actiune﴿
Se considera intr‐o statie electrica un dispozitiv DAS‐f cu 2 trepte de frecventa: treapta 1:49.5 Hz si treapta 2: 49 Hz in care sunt conectate 3 linii electrice. Daca releele de minima frecventa sesizeaza o frecventa de 49.5 Hz, iar cheile de comanda se gasesc pentru linia 1 pe treapta 2 de frecventa, iar pe liniile 2 si 3 pe treapta 1 de frecventa, ce linii vor fi deconectate ﴾in total﴿??
Liniile 2 și 3
Linia 1
Liniile 1, 2 și 3
Frecventa masurata de valoare mai mica decat 50Hz reprezinta:
O masurare la un nivel de tensiune mai mic
O productie instantanee mai mica decat consumul
O productie instantanee mai mare decat consumul
Pentru un dispozitiv RAR, Reanclanşarea trebuie să aibă loc la declanşarea întrerupătorului provocată de deconectarea normală, locala.
True
False
Tensiunea este un parametru global care are aceeasi valoare la nivelul Sistemului electroenergetic national.
True
False
Reglarea automata a vitezei ﴾turatiei﴿ turbinelor de antrenare se face prin:
Variatia curentului de excitatie al generatorului antrenat de turbina
Variatia debitului de agent motor ﴾abur, apa, gaze﴿ la masina primara de antrenare ﴾turbina﴿
automat de tensiune obtinerea unei franari a agregatului, prin contraexcitare comandata de regulatorul
Se considera un generator cu putere PG=150MW și frecvența nominală de fn=50Hz. Gradul de statism este SG=3%. Cât va crește puterea turbinei dacă frecvența scade cu 0,1 Hz? OBS.: Introduceti doar valori numerice, fara semn, fara unitate de masura
10
9
2
4
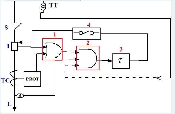
Se considera schema de comanda din Fig. 1, o conditie aferenta AAR. Daca se considera toate contactele normal deschise. Implementarea cu porti logice este cea din Fig. 2.:

True
False
La generatoarele sincrone moderne comanda curentului de excitatie se realizeaza prin:
Prin punti trifazate cu diode
Prin relee de minima tensiune
Prin dispozitive de comanda cu tiristoare ﴾dispozitive de comanda pe grila﴿
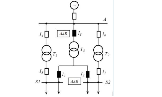
Se considera schema din figura. Ce reprezinta acesta si care este rolul blocului 3?

Schema de principiu pentru Reanclansarea Automata Rapida, 3=bloc de temporizare
Schema de principiu pentru Anclandarea Automata a Alimentarii de Rezerva, 3=bloc de temporizare
Schema de principiu pentru Reanclansarea Automata Rapida, 3=bloc de control
Un sistem AAR ﴾Anclansare automata a alimentarii de rezerva﴿ prezintă în structura sa un bloc de temporizare deoarece:
Este necesar pentru dezionizarea canalului pe care a apărut scurtcircuitul
Constructiv nu se poate obține tAAR=0
Se asigură o sincronizare internă dispozitivului de AAR
Masura de frecventa trebuie sa aiba precizia cea mai buna:
In reglajul primar
In reglajul secundar
In reglajul tertiar
În cazul extinderii defectului sau apariţia unui nou defect în timpul pauzei RAR, trebuie să se producă declanşarea trifazată definitivă.
True
False
Reglarea tensiunii la transformator se realizeaza prin:
Conectarea automata a unor rezistente adiționale în serie cu înfășurarea secundara
Modificarea prizelor transformatorului
Modificarea conexiunii infasurarilor transformatoruluireglat
Anclansarea automata a rezervei (AAR) de linie se foloseste pentru:
Anclansarea automata a liniei după deconectarea acesteia în urma unui scurtcircuit
Anclansarea automata a unui al doilea transformator la depășirea încărcării economice al primului
Anclansarea automata a unui nou circuit de alimentare atunci când se pierde alimentarea de la primul circuit
Disparitia tensiunii la bornele de iesire a unui generator sincron este suficient de a fi sesizata de un singur releu de minima tensiune:
True
False
Elementul de temporizare care asigura “pauza de RAR” sau (“tRAR”)trebuie sa fie:
Egal cu timpul schemei RAR
Egal cu timpul de anclansare al intreruptorului
Mai mare decât timpul de dezionizare al canalului(spațiului) în care apare arcul electric în locul defectului
Controlul sincronismului se aplica in cazul Renclansarii Automate Rapide pentru:
Liniile cu alimentare bilaterale și cele paralele (cu dublu circuit)
Liniile electrice aeriene cu doua intreruptoare pe circuit
Liniile radiale (cu alimentare unilaterala)
Se considera un generator cu putere P =150MW și frecvența nominală de f =50Hz. Gradul de statism este SG =3%. Cât va crește puterea turbinei dacă frecvența scade cu 0,2 Hz?
10
20
30
22
Un generator sincron fara RAT cuplat la barele unui sistem de putere infinita, este din punct de vedere al tensiunii, ca marime reglata un proces:
Cu autoreglare (autostabilizare)
De tip integral
La limita de stabilitate
Regulatorul central este un regulator de tip:
Proportional derivativ
Proportional integrator
Proportional
Functionarea mai multor generatoare sincrone pe aceeasi bará impune din punct de vedere a tensinii pe aceastà barã (ca márime reglatà) o functionare a RAT:
în regim astatic
Nu are importanta
In regim static
Daca se consider variatia frecventei intr-un sistem electroenergetic in timp din figura de mai jos, curba 3 reprezinta:

Evolutia frecventei in timp in situatia in care sun deconectati consumatorii de pe treapta 2, iar frecventa nu revine la valoarea nominalã
Timpul de intárziere al dispozitivului/ functiei DAS-f
Evolutia frecventei in timp in situatia in care sunt deconectati consumatori. De pe treapta 2, iar frecventa revine la valoarea nominala
Evolutia frecventei in timp in situatia in care se sacrifica acei consumatori aflati pe treapta 1 de frecventa
Temporizarea dispozitivului/ functiei DAS-
Constanta de timp a sistemului electroenergetic
Evolutia frecventei in timp in situatia in care nu intervine declansarea de sarcina si se poate ajunge la avarie generalizata in sistem.
La un sistem primar de reglare automata frecventa- putere activa intr-o centrala, asociati marimile SRA aferente :
1)marimea masuratã (reglatã)
2)márimea perturbatoare
3)marimea de executie
Frecventa
Puterea activa
Debitul de agent motor
La RAT-urile moderne numerice sistemele de excitare si dezexcitare rapida fac parte integrate din blocul de reglare:
True
False
La functionarea izolata a unui generator sincron este sufficient ca RAT sa aiba in raport cu perturbatia o caracteristica statica avand:
Grad de statism negativ
Grad de statism pozitiv
Grad de statism zero
In cazul extinderii defectului sau aparitia unui nou defect in timpul pauzei RAR, trebuie sa se produca declansarea trifazata definitive
True
False
Un ciclu de RAR (reanclansare automata rapida) cuprinde:
Totalitatea operațiilor cuprinse între Declanșarea și reanclansarea intreruptorului comandat D-I-R
Timpul necesar pentru execuția declanșării comandatate a unui intreruptor
Timpul necesar pentru dezionizarea canalului de arc electric
Se considera schema de comanda din Fig.1, o conditie aferenta DAS-f. Daca se considera toate contractile normal inchise in stare initiala, implementarea cu porti logice este cea din Fig.2.

True
False
Efectul dominant (perturbator) asupra nivelului de tensiune pe o linie electrica il are:
Circulatia de putere reactiva
Circulatia de putere activa
Se considera schema din figura. Ce reprezinta aceasta si care este rolul blocului 3?

Schema de principiu pentru anclansarea automata a alimentarii de rezerva, 3=bloc de temporizare(AAR)
Daca intr-un sistem electroenergetic Puterea activa generate este mai mare decat puterea activa consumata, frecventa sistemului va scadea:
True
False
Se considera schema electrica de comanda pentru functionare in conexiune stea si implementarea schemei cu porti logice din figura. Care este starea normala (initiala) a contactelor tinand cont de implementarea propusa?

Toate elementele sunt normal deschise
Care protocol de comunicatie are cea mai mare viteza de transmisie a datelor pe secunda dintre urmatoarele:
Ethernet
Se considera intr-o statie electrica un dispozitiv DAS-f cu 2 trepte de frecventa: treapta 1 la 49.8Hz si treapta 2 la 19.7Hz, in care sunt conectate 4 linii electrice. Cheile de comanda se gasesc pentru linia 1 pe treapta 1 de frecventa, pe liniile 2 si 3 pe treapta 2 de frecventa, linia 4 pe treapta 1 de frecventa. Daca releele de minima frecventa sesizeaza o frecventa de 19.8 Hz, ce linii vor fi deconectate (in total)?
Liniile 1 și 4
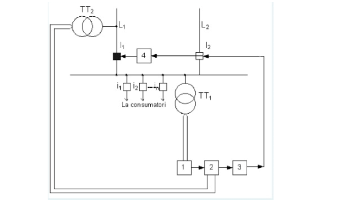
Un sistem AAR (Anclansare automata a alimentaria de rezerva) functioneaza pe schema monofilara din figura de mai jos. Care este rolul echipamentului T2?

Permite rezervarea pentru transformatoarele T1 și T3
Asigura alimentarea normala pentru consumatorii de pe secția de bare S1
Asigura alimentarea normala pentru consumatorii de pe secția de bare S2
Deoarece un generator sincron prezinta proprietatea de autoreglare rezulta ca nu este nevoie de instalarea unui regulator automat de tensiune
True
False

Daca se considera variatia frecventei intr-un sistem electroenergetic in timp din figura de mai jos csi f reprezinta:
Constanta de timp a sistemului electroenergetic
Evolutia frecventei în timp în situația în care nu intervine Declanșarea de sarcina și se poate ajunge la avarie generalizată în sistem
Timpul de întârziere al dispozitivului/DAS-f
Evoluția frecventei în timp în situația în care sunt deconectați consumatorii de pe treapta 2 iar frecventa nu revine la valoarea nominala
Evolutia frecventei în timp în situația în care sunt deconectați consumatorii de pe treapta 2 iar frecventa revine la valoarea nominala
Temporizarea dispozitivului/DAS-f
Evoluția frecventei în timp în situația în care se sacrifica acei consumatori aflați pe treapta 1 de frecventa
Daca declansarea unei linii este provocata de protectia diferentiala de bare, RAR trebuie sa permita blocarea reanclansarii.
True
False
Daca se considera variataia frecventei intr-un sistem electroenergetic in timp din figura de mai jos curba 2 reprezinta:

Evolution frecventei în timp în situația în care se sacrifica acei consumatori aflați pe treapta 1 de frecventa
Daca se considera variataia frecventei intr-un sistem electroenergetic in timp din figura de mai jos curba 1 reprezinta:

Evolution frecventei în timp în situația în care se sacrifica acei consumatori aflați pe treapta 1 de frecventa
Timpul de întârziere al dispozitivului Das-f
Evolution frecventei în timp în situația în care nu intervine Declanșarea de sarcina și se poate ajunge la avarie generalizată în sistem
Frecventa masurata de valoare mai mare decat 50Hz reprezinta:
O masurare la un nivel de tensiune mai mic
O productie instantanee mai mica decat consumul
O productie instantanee mai mare decat consumul
Se considera schema de comanda din FIG.1, o conditie aferenta AAR. Daca se considera toate contactele normal inchise, implementarea cu porti logice este cea din fig. 2.

True
False
Se considera schema de comanda din FIG.1, o conditie aferenta AAR. Daca se considera toate contactele normal deschise, implementarea cu porti logice este cea din fig. 2.

True
False
Automatizarea RAR e prevazuta:
Pt a reduce duratele de intrerupere in alimentarea cu energie electrica
Descarcarea automata de sarcina actioneaza la:
Modificarea frecventei
Modificarea tensiunii
Modificarea puterii
Protecţia diferenţială longitudinală a unui trafo asigură:
Deconectarea trafo la un scurtcircuit în interiorul acestuia
Deconectarea trafo la un scurtcircuit în exteriorul acestuia
Anclanşarea automată a rezervei (AAR) e utilizată pt:
Anclanşarea automată a unui nou circuit de alimentare atunci când o bară pierde alimentarea de la circuitul principal
Deanclanşarea automată a unui nou circuit de alimentare atunci când o bară pierde alimentarea de la circuitul principal
Regulatorul automat de tensiune (RAT) asigură:
Modificarea curentului de excitaţie la maşina sincrona
Modificarea tensiunii de excitaţie la maşina sincrona
Pauza de RAR trebuie să fie suficient de mică:
Pentru a asigura autopornirea motoarelor
Pentru a asigura autopornirea transformatoarelor
Căderea de tensiune fazorială pe fază se calculează cu relaţia:
U0AB =R⋅Ia+X⋅Ir+j⋅(X⋅Ia−R⋅Ir)
U0AB =X⋅Ir+j⋅(X⋅Ia−R⋅Ir)
Reglajul primar frecvenţă – putere activă se realizează:
Prin reglajul admisiei maşinii primare pe la axul generatorului
Prin reglajul admisiei maşinii secundare pe la axul generatorului
Prin reglajul evacuării
Ce elemente din cele de mai jos nu se foloseşte la reglarea tensiunii in RE:
Rezistorul
Condensatorul
Bobina
Se consideră schema electrică de principiu din figura 1: ... Care din aceste curbe corespunde funcţionării cu Uborne= const, datorită acţiunii RAT foarte rapide:
P3
P2
P1
Dispozitivele pentru descărcarea automată a sarcinii realizează:
Conectarea automată a unor consumatori la scăderea frecvenţei sub valoarea reglată
Deconectarea automată a unor consumatori la scăderea frecvenţei sub valoarea reglată
În SEN se folosesc:
3 trepte (tranşe) pt. DAS, prima rapidă, iar a doua temporizată cu 1.5 secunde
2 trepte (tranşe) pt. DAS, prima rapidă, iar a doua temporizată cu 3 secunde
Reanclanşarea automată a sarcinii (RAR-f ) se face:
La revenirea tensiunii la valoarea de restabilire (t’0)
La revenirea frecvenţei la valoarea de restabilire (f’0)
Care din modelele matematice ale sarcinii electrice duce la cele mai mari pierderi de tensiune:
P = ct, Q = ct
U = ct, I = ct
R = ct,T = ct
Forţarea excitaţiei are ca efect:
Îmbunătăţirea stabilității continue
Îmbunătăţirea instabilităţii tranzitorii
Îmbunătăţirea stabilităţii tranzitorii
Care dintre modelele matematice ale sarcinii electrice se folosesc în mod curent în calculul stabilităţii tranzitorii:
X = const
Z = const
Y = const
Riscul de pierderi a stabilităţii tranzitorii este mai marre atunci când:
Sistemul funcţionează supraîncărcat
Sistemul funcţionează normal
Sistemul nu funcţionează
Reglajul primar frecvenţă-putere activă:
După o caracteristică de reglare statică de putere de translatare
După o caracteristică de reglare astatică de frecvenţă de translatare
Obiectivul reglării automate a tensiunii reţelei electrice (RAT) este
Menţinerea constantă a tensiunii în nodurile reţelei
Menţinerea constantă sau între valori limite prestabilite a tensiunii în nodurile reţelei
Dacă HRAV(s) este funcţia de transfer a regulatorului automat de viteză (RAV), KRV este factorul de amplificare, TRV – const. De timp a RAV, atunci:
Hrav(s)=Krv/(1+s*Trv)
Hrav(s)=Krv/(1-Trv)
Pornirea unei scheme de RAR se face:
Prin necorespondenţă între poziţia întrerupătorului şi cea a cheii de comandă
Prin impuls de la protecţia prin relee
Care din următoarele afirmaţii privind calitatea energiei electrice e falsă?
Frecvenţa f e invariabilă locală asociată unui nod şi nu se poate regla prin modificarea puterii reactive la nodurile adiacente
Frecvenţa f e variabilă locală asociată unui nod şi se poate regla prin modificarea puterii active la nodurile adiacente
{"name":"AUT\/CAIE FINAL BOSS", "url":"https://www.quiz-maker.com/QPREVIEW","txt":"Implementarea unei functii de Descarcare automata a sarcinii la scaderea tensiunii ﴾DAS‐U﴿ pe un echipament numeric permite utilizarea mai multor actiuni inainte de declansarea intreruptorului pentru deconectarea consumatorilor. Considerand scaderea constanta a tensiunii pe partea de inalta tensiune, care este ordinea actiunilor care se pot lua? 1)Blocarea temporară Regulatorului Automat de Tensiune ﴾ex. pentru 20 s﴿.2)Conectarea bateriilor de condensatoare pe partea de inalta tensiune 3) Reducerea temporara a referinței Regulatorului Automat de Tensiune4)Blocarea completă a functionarii Regulatorului Automat de Tensiune 5)Descărcarea automată de sarcină la scăderea tensiunii., Se considera intr‐o statie electrica un dispozitiv DAS‐f cu 2 trepte de frecventa: treapta 1:49.5 Hz si treapta 2: 49 Hz in care sunt conectate 3 linii electrice. Daca releele de minima frecventa sesizeaza o frecventa de 49.5 Hz, iar cheile de comanda se gasesc pentru linia 1 pe treapta 2 de frecventa, iar pe liniile 2 si 3 pe treapta 1 de frecventa, ce linii vor fi deconectate ﴾in total﴿??, Frecventa masurata de valoare mai mica decat 50Hz reprezinta:","img":"https://www.quiz-maker.com/3012/images/ogquiz.png"}
More Quizzes
GST 104 (Use of Library) (www.tklesson.com)
50250
All Hands Feedback
520
Fashion me
210
100
Think You Know Consciousness? Take Chapter 4 Now!
201023677
Master Chemical Reactions with Our Free Reaction Tester
201041615
Free Employee Internal Knowledge
201021489
Free Children's Story Trivia
201021791
Free Mi Tiempo Libre Unit Test Review
201021947
Free OSI: Study Guide & Practice Test
201022105
Free Microsoft Dynamics 365 Administration Practice
201022770
Discover Your Perfect Match: Love Calculator
201030075